HOME | DD
#computer #lukescomputer
Published: 2020-06-20 16:12:50 +0000 UTC; Views: 290; Favourites: 7; Downloads: 0
Redirect to original
Description
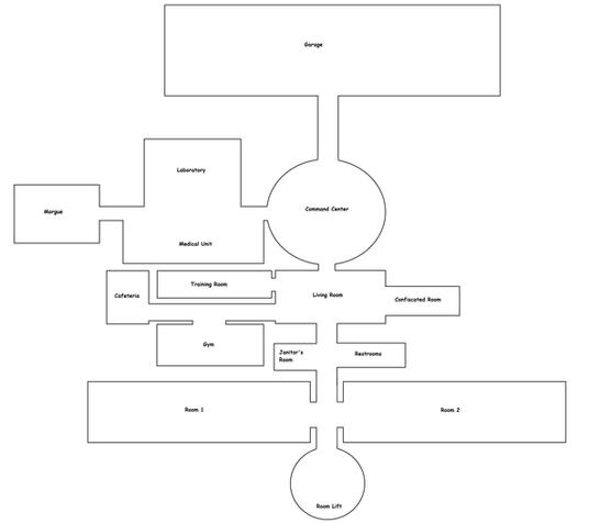
Name: Luke's ComputerType: Luke's Computerware
Plot.
Luke's computer is Luke Longfox's computer that he uses.

























